2025年2月27日,合肥一中遇声广播站新老站员工作交接仪式暨开年工作推进会在350报告厅顺利举行。合肥一中政教处副主任、团委瑶海校区负责人赵燕老师、广播站指导老师包鹏宇老师及第二、三届全体站员参加了活动。

首先,赵燕老师对过去一段时间广播站的工作表示肯定与鼓励,并对未来提出了希冀。赵老师指出,广播站作为学校的重要学生组织,在学校德育工作中有着重要使命,全体站员应该提高认识、增强本领,创新工作形式,配合学校各项安排,在日常工作中不断贡献力量、提升自我。

其次,第二届站长胡锐雪满怀深情地回顾了在广播站的难忘时光,从精心策划每一档节目、每一次活动,到为完成学校重大活动主持任务的辛勤排练,点滴过往,皆是他们成长的印记。他们将工作笔记本、播音设备等郑重交付给新站员,传递的不仅是工作工具,更是一份责任与担当。

随后,第三届站长周子翔发表感言,表达了对老师和学长学姐的敬意与感激,以及对未来工作的期待与决心。他表示,第三届站员定会从“前辈”手中接过接力棒,用心经营广播站,为校园文化建设添砖加瓦。

然后,新站员起立鼓掌欢送老站员离开,完成了广播站的工作与敬业精神的交接。

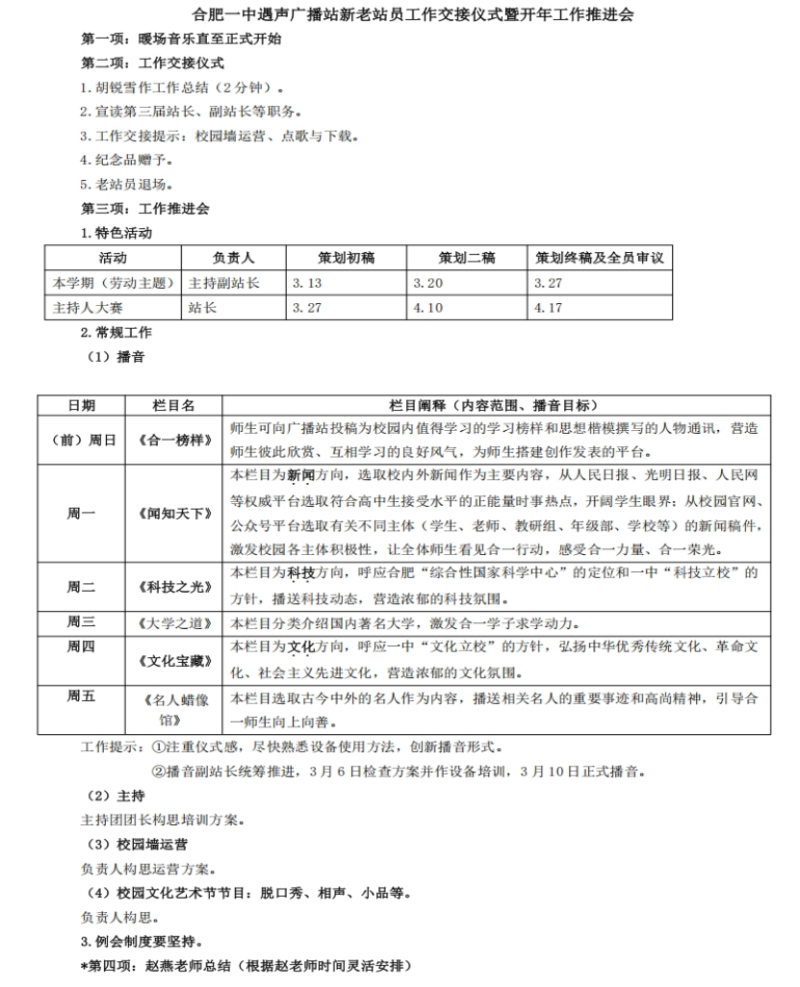
最后,指导老师包鹏宇与第三届站员共同探讨新一年的工作计划。从优化节目内容、创新播音形式,到拓展宣传渠道、开展特色活动、加强与师生互动等方面,大家各抒己见,思维碰撞出绚丽火花。

此次交接仪式与工作推进会的圆满举行,标志着遇声广播站开启了新的篇章。相信在新老站员的共同努力下,遇声广播站将继续用声音传递温暖,用真情陪伴成长,为合肥一中的校园生活带来更多精彩。
合肥一中瑶海校区广播站:胡锐雪/文、图